PMC Expertise Areas

Laser Scanning & Digital Twins

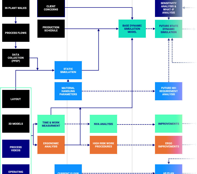
Industrial Engineering Consulting

Simulation Modeling

Steel Detailing

Advanced Manufacturing Engineering

IT & Engineering Staffing
Our People

The PMC team brings together specialists across a wide range of 3D reality capture, engineering, and IT services. Our people deliver exceptional service with fast response time, technical expertise, and long-term client commitment.
Experience You Can Trust

Our full-service, in-house team works together to meet the unique demands of each project. Working side by side, discipline leaders exchange insights to uncover new opportunities for efficiency. This rigorous collaboration enables to deliver the most complex projects.
Innovation in Action

PMC has a rich history of process and technological innovation. Today, we are known not only for skillful execution but also for our ability to build up your team’s technology capabilities. We aim to remain at the forefront of our industry and create ever-smarter solutions that help clients navigate new demands within their field.
What our Clients Say
“With the help of your employees, we were able to make significant strides in obtaining our corporate objectives and often exceeding them in our journey.”
“It is this kind of support that our company needed to help make this project a success and that will keep us coming back to PMC in the future.”
“This is just a quick letter to let you know how personally pleased I am with the results of our recent project.”
“They’ve been with us every step of the design phase, making sure we know how to use the product efficiently and how to get what we need out of the product.”
“By constructing a graphic model, we were able to visualize patient traffic, and determine several operational conditions.”
“Team did an excellent job, and I appreciate their patience, work ethic and professionalism.”
Industry Solutions Across the Globe
Featured Projects
- Date
- March 12, 2026
PMC partnered with the client’s FM stakeholders to define owner-aligned standards up front, then captured the site and interiors, verified asset existence with photo evidence, and delivered a normalized Asset Information Model ready for Revit-capable platforms such as Autodesk Tandem.- Date
- June 25, 2025
PMC delivered a fully engineered steel design and detailing solution for a 10,000-foot conveyor system, tackling spatial constraints, complex connections, and live facility challenges with precise coordination from concept through installation.- Date
- June 10, 2025
A leading corporation in the consumer goods industry specializing in the personal care sector approached PMC with a clear objective: to know the changes in both layout and equipment that would fit best for their current and future production volumes.
Webinars & Events
march
No Events
april
No Events
may
No Events
june
No Events
july
No Events
Blog Posts
Erica Smith |
June 27, 2025
Veronica Kerr |
May 28, 2025
Erica Smith |
May 9, 2025
Contact Us
Please write your questions in the following form and we will get to you as soon as possible. We look forward to helping you achieve your goals.












